欢迎加入买东西么
亲,请登录
或
免费注册
|
联系客服
搜淘宝
搜京东
搜拼多多
搜索
今日热搜:
微信扫一扫
关注微信公众号
查券更方便
首页
9块9包邮
超级人气榜
品牌优惠券
淘宝优惠券
京东优惠券
拼多多券
优惠券头条
线报捡漏
今日:【活动特惠】薇诺娜一代特护精华液5ml 拍6件 到手39.94元
今日:立白小苍兰洗衣液 4斤到手 18.17元
今日:桃李早餐软面 任选6件 到手 13.56
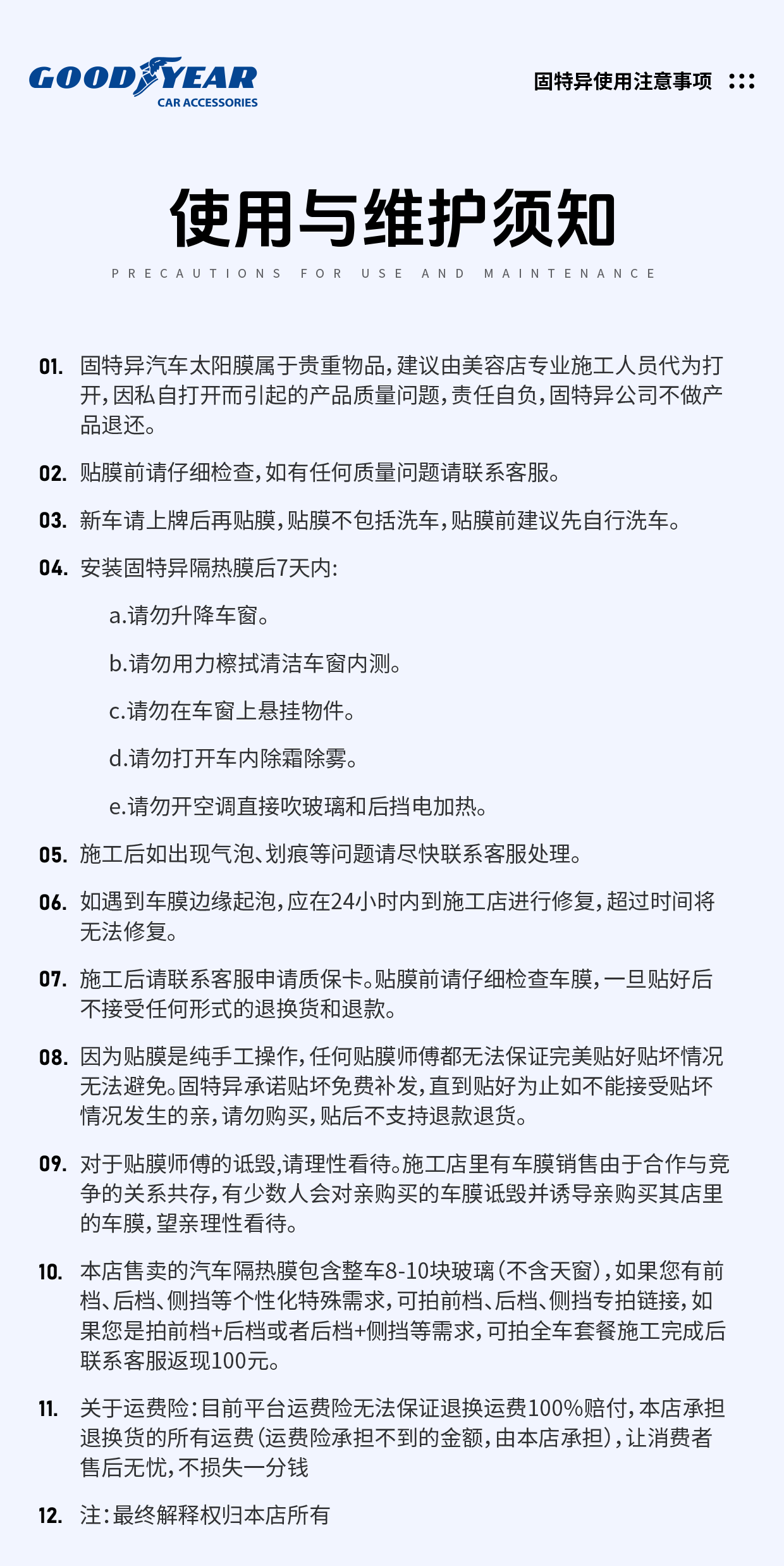
固特异汽车贴膜 汽车隔热膜车窗膜 汽车玻璃膜全车膜太阳膜隔热膜防晒防爆膜车窗玻璃隐私膜包施工 金刚系列中隐私丨普通轿车SUV全车丨纳米陶瓷膜 无旧膜
698.00元
¥1598.00
900元券
活动结束时间:10-19 13:39
累计评论 :
2000
TAG标签:
固特异
隔热
车窗
车膜
立即领券
复制优惠
京东APP或者微信扫码购买
商品详情
特别推荐
塔罗沉山木语车载香薰轻奢质感车载持久淡香汽车香薰清新除味摆件香水 云栖白茶
原价¥48
100
评论
6元券
¥
42
塔罗见山车载香薰2025新款汽车香水香氛持久留香孕婴可用进口香料除味 高山白茶
原价¥39.99
1000
评论
10元券
¥
29.99
卓蔚适用于奥迪A4L/Q5L车载手机支架无线充电器A5L屏幕款汽车导航支架 奥迪专用【无线充电-尊享款】 21-25款Q5L/20-25款A4L
原价¥168
5000
评论
25元券
¥
143
活力甄选 VITALITY SELECTION汽车玻璃水雨刮水去污渍去油膜-40°防冻挡风玻璃清洗剂四季通用 0℃1.2L4大瓶 强力去污型
原价¥16.9
39
评论
1元券
¥
15.9
好运旋律2025新品国潮固体车载香膏汽车香水车内香薰除异味净化空气 金枝玉叶(栀子花) *1+清新茉韵(茉莉)*1
原价¥69.9
100
评论
44元券
¥
25.9
索纳克斯(SONAX)德国进口汽车门窗胶条保养上光橡胶条密封条清洁护理预防泛白开裂 【送玻璃水】胶条护理剂100ml
原价¥92.4
5000
评论
5元券
¥
87.4
蕉爱香薰车用杯架香水香氛车载固体香膏汽车内室内摆件装饰空气清新 杯盖香膏-邂逅(150g)
原价¥59.9
200
评论
39元券
¥
20.9
行后全新手机支架车载双向旋转磁性支架 款【炫酷黑】真空吸附/环形折叠
原价¥9.02
4
评论
5元券
¥
4.02
胜牌(VALVOLINE)金皇9 尊选蓝油 全合成机油汽机油 0W-20 SP GF-6 C5/C6 4L
原价¥319
20000
评论
1元券
¥
318.1